新闻中心 >  新闻详情

车规级MCU行业深度PPT

来源:抓现货

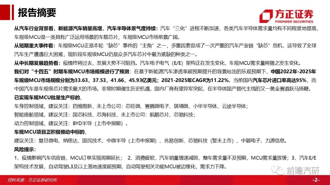
从汽车行业背景看,新能源汽车销量高增,汽车半导体景气度持续:汽车“三化”进程不断加速,各类汽车半导体需求量均有不同程度地提高车规级MCU是一类具有广泛运用场景的车载芯片,车规级MCU市场前景广阔。

从短期重大事件看:车规级MCU正是本轮“缺芯”事件的“主角”之一,多重因素促成了一次严重的汽车产业链“缺芯”危机,这导致了全球汽车生产遭遇巨大困难,现阶段车规级MCU仍是众多汽车芯片中最为紧缺的种类之一。

该行业报告是对“十四五”时期车规MCU市场规模进行了预测:在基于新能源汽车渗透率超预期提升的背景给出的乐观预期下,中国2022年-2025年车规级MCU市场规模分别为33.63,37.5341.66,45.93亿美元;2021-2025年CAGR为11.22%。当前国内汽车芯片进口率高达95%,而中国汽车是车规级芯片需求最大的市场。非常时期催生历史机遇,国内厂商有望异军突起,在半导体国产替代主线的又一黄金寨道跃马扬鞭已实现车规MCU批量生产标的车身控制领域。

图片

图片

图片

图片

图片

图片

图片

图片

图片

图片

图片

图片

图片

图片

图片

图片

图片

图片

图片

图片

图片

图片

图片

图片

图片

图片

图片

图片

图片

图片

图片

图片

图片

图片

图片

图片

图片

图片

图片

图片

图片

图片

图片



买、卖工厂呆料找芯小抓 

图片

询价、找料、发货一站式服务



成本领先  价格透明
全场包邮  免费注册
质量可靠  原装正品
平台自营现货  100%可追溯
货期快捷  工厂实物库存
实时跟踪  一键BOM配单
服务贴心  一对一专属客服
7x24h在线回复  放心购物

会员中心

询价单

-

快速找料

联系客服

我的BOM

客服微信

加入询价单

*型号 品牌 货期 *需求量(PCS) 目标单价(¥)